| 
2026年短短3个月,留学圈的家长和学生就目击了一场民众大学膏火加价接力赛。 先是英国大学膏火开启“长久加价模式”,原土学生2026年膏火涨了255英镑,但外洋生的膏火涨幅广博在5%-9%,最高六万英镑膏火说收就收,令不少留学生直呼“烫手的offer”。 接着继上一学年膏火退换后,本年香港八大的非土产货生膏火再次全线高涨,部分本科专科膏火靠近25万港元,创下历史新高。 然则,这场接力赛的压轴大戏,终究如故落在了大洋此岸。好意思国大学再行界说了什么叫“涨”:纽大率先破线,一年膏火10万好意思元起步;耶鲁、布朗等一众名校紧随后来,膏火高涨三四千好意思元。 民众留学资本的天花板,就这么被松懈地被再次捅破。这学,还留得起吗? 与此同期,外滩君也找到了Niche 和 U.S.News发布的2026年“best value”(最具性价比)大学榜单,未必能给正头疼的留学家庭一些择校参考。 

10万好意思元/年的学习资本, 到底涨在了那处? 2026年,好意思国大学一年的学习资本朝着10万好意思金全部狂飙,连带着把留学家庭的预算蹙悚也推到了极点。 
险阻滑动检讨 先看藤校,其膏火正无尽靠近「十万好意思金」这条红线。 布朗、达特茅斯2026-2027学年账单上,学杂用总数王人已高达99,984好意思元,距离六位数只差16好意思元,而这层16好意思元的“窗户纸”,好像率会在2027年被松懈捅破。 耶鲁、哥大、宾大、普林斯顿等其他六所藤校,也莫得一个低于9万好意思元的。 然则,将膏火天花板径直“踢”进六位数期间的,是藤校以外的另一批顶尖私立大学。 纽约大学年度总用度全线冲破10万好意思元,膏火最高的两所学院分袂是Tisch艺术学院107,748好意思元,Stern商学院102,886好意思元。四年下来,填塞在武汉、成王人等新一线城市全款买一套小两居。 
素有“南边哈佛”之称的南加州大学,一年总资本高达99,139好意思元,差一步就进“10万俱乐部”了; 芝大98,139好意思元,范德堡98,588好意思元,松懈卓越9.5万好意思元关卡…… 这类学校的膏火涨幅在3.5%-4.5%,似乎刚好卡在家长“肉疼但不至于废弃”的口头底线上。 而曾被中国中产家庭视为“性价比遁迹所”的公立大学,其安全感也在被渐渐侵蚀,如今也需再行臆测了: 北卡罗来纳大学教堂山分校外洋生膏火一年暴涨10%,总资本70,166好意思元; UCB的本州学生享受着每年约1.7万好意思元的“里面价”,外洋生全年总支拨却接近9万; UIUC外洋壮盛膏火涨幅定在7%到14.5%的高位…… 不外,在一派涨声中,也有“逆行者”: 斯坦福大学杀青流通十年的加价史,2026-27学年膏火守护67,731好意思元不变; 佛罗里达大学州外膏火冻结在30,900好意思元,全年总破耗在50,290好意思元,是Top 30里最低廉的; 佐治亚理工学院外洋生膏火流通两年不涨,总资本在55,382好意思元; 普渡大学外洋生膏火32,104好意思元,十四年保残守缺。 面临四年本科近400万东谈主民币的惊东谈主支拨,未必有的家长仍有点迷濛:该怎么选院校,智力逃避天价陷坑、感性择校? 
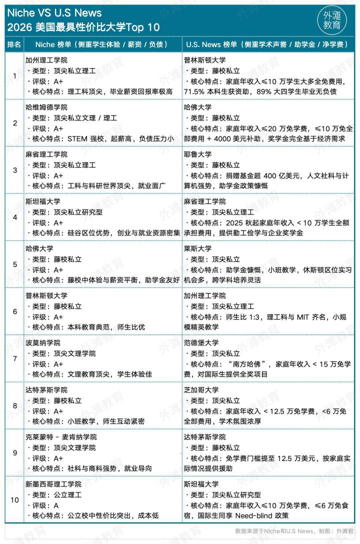
性价比榜单出炉, 哪些学校上榜了? Niche和U.S News发布的2026年“最具性价比大学”(Best Value Colleges)名次,为这场价钱狂欢提供了一份择校“指南”。 Niche榜单更敬重学生真实体验、毕业薪资与欠债压力。 其榜首是加州理工学院,哈维姆德学院、麻省理工学院紧随后来。 这三所清一色的理工强校,哪怕膏火不低,但胜在插足产出比惊东谈主。学生毕业后的行业认同度、起薪高度足以笼罩已经的高插足,让“念书获利”具象化。 斯坦福、哈佛、普林斯顿等藤校也稳居前十。 它们的“值”,不是低廉,而是稳如蓝筹股的永远价值。目放膏火再高,也不足几十年里名校光环、东谈主脉圈层带来的隐形红利的零头。对敬重永远陈诉的家庭来说,这不是破钞,而是朝上应答的投资。 榜单第十名是鲜有东谈主知的新墨西哥理工学院。看登科收获,它和“精英”可能绝不沾边,但在地质学、石油工程、地球物理等规模处于天下最初地位。学生服务压根无谓愁,NASA、雪佛龙等广大顶级机构抢着给他们塞offer。 此外,波莫纳学院、达特茅斯学院等文理学院凭借小班教授和高师生比,环球体育登录入口在性价比榜单里抢下一隅之地; 佐治亚理工学院、伊利诺伊大学香槟分校、UC伯克利等公立校,则成了留学家庭的“求实优选”。 
U.S. News的性价比榜单则给出了另一套视角。它把“学术质地”与“净破耗”挂钩,更怜惜学术价值。 除了顶尖名校,莱斯大学(“南边哈佛”,小班教授+丰厚奖学金)、北卡教堂山分校(流通21年获评“最具价值公立大学”)、范德堡大学(为外洋生设多个全奖形势)等“价值典范”也榜上着名。 还有一批轮廓名次在100开外,性价比却杀进前50的学校: 杨百翰大学非教养成员膏火仅1.3万好意思元,是其他私校的1/5,司帐学却全好意思顶尖; 伊利诺伊理工大学坐拥芝加哥区位,接头机毕业生起薪能和Top 30掰手腕; 底特律梅西大学背靠福特、通用等大型企业,又有北好意思最大的轮廓性医疗机构之一的亨利·福特医疗集团,照料和工程专科的学生还没毕业就被预定。 它们阐扬,真实的“性价比”是“用平允的价钱,享受到超配的个性化怜惜和契机”。 但榜单终究仅仅参照系,不是轨范谜底。它能告诉你“平均情况”,但无法告诉你“你的情况”。 
识别“伪性价比”陷坑, 帮你省下100万 面临复杂的榜单与天价账单,逃避以下陷坑,未必能帮你作念出更剖判的方案。 01 外洋生思赢得高额助学金,有隐形门槛 外洋生肯求奖助学金,中枢取决于院校登科战略。 普林斯顿、哈佛等 9 所院校奉行 Need-blind 战略,登科不看经济情景,一朝登科即 100% 得志你的经济需求; 而斯坦福、杜克等广博热点校奉行Need-aware战略,同等布景下会优先登科私费生。 这就导致年收入10万-30万好意思元的中产家庭,不够穷,也不够富,不得不拿着中产的工资单,付着富豪的膏火单。 不外,外洋生仍有肯求资助的契机: Merit-based奖学金:不看家庭收入只看个东谈主实力,如南加州大学和波士顿大学的“Trustee Scholarship”,每年金额丰厚,GPA 3.8+、有竞赛或科研资格者均可尝试。 专项学院奖学金:部分顶尖学院设有专属优异奖学金,如UIUC工程学院为优秀外洋生提供最高笼罩50%膏火的Engineering Merit Award。 国度留学基金委公派形势:资助一次往还外洋旅费和留学技术生涯费,笼罩范围广,但需提前怜惜肯求时期节点(常常每年3-4月放弃)。 02 榜单忽略地域资本和专科各异,平均值可能骗东谈主 Niche和U.S.News上的加州理工、斯坦福等王人是高性价比学校,但榜单体现不出一些荫藏资本,比如生涯资本的地域各异。 在纽约、波士顿、旧金山,一个月房租1,500到2,500好意思元是常态。 而在堪萨斯州、爱荷华州等中西部城市,800-1,200好意思元就能租到可以的公寓。 加州或纽约的食宿资本比中西部跨越50%以上,四年下来,用度差距达2-3万好意思元。 不同专科间的起薪差距更惊东谈主。如加州大学伯克利分校的接头机科学专科毕业生起薪中位数可能松懈冲破13万好意思元,但其历史或艺术专科的毕业生起薪则可能仅在5-6万好意思元区间。 
2026届毕业生起薪因专科天差地远 2026届毕业生起薪因专科天差地远 图源:全好意思大学与老板协会(NACE) 榜单上展示的“全校平均薪资”,常常被CS、工程等高薪专科拉高,东谈主文社科学生的骨子收入可能并不足平均值,卡梅、MIT、佐治亚理工等,无一例外王人是CS和工程类专科在拉高均值。 因此,不要过分迷信名次。哥大曾因向U.S. News提交短处数据被“摘榜”,最终以900万好意思元达成妥协,即是鲜嫩的例子,它教唆咱们:所着名次王人仅仅参考,不是圣经。 而获取一手、去滤镜的真实就读体验和服务资源,是任何名次王人无法替代的。可以试试: 01 善用官方器具 好意思国熟练部“大学计分卡”,可以按专科查询毕业生收入中位数与债务情况,数据更客不雅。 02 寻求真实声息 主动在领英或社媒有关筹谋专科的学友,了解真实的课程压力、服务服务与招聘会公司和起薪范围,这些才是第一手确凿信息。 03 说明产业绑定,将学校与地域产业谀媚分析。 思进文娱行业,南加州大学和纽约大学自然集聚好莱坞与百老汇; 纽约大学的商科抢手,华尔街刚好在那儿; 卡梅的接头机硬核,其场合城市匹兹堡是机器东谈主和AI新据点; 普渡大学工程好找责任,因为它把课堂搬进了产业带…… 今日价膏火成为常态,真实的感性并非寻找一份轨范谜底。而是在“平均”与“个体”、“价钱”与“价值”、“当下资本”与“永远陈诉”之间,配置一套剖判的评估框架。 熟练的真实性价比环球体育登录入口,如故在于它与你孩子独到成长旅途的精确匹配。这才是抗击扫数不笃定性的、最佳的投资。 PG电子(PocketGames)游戏官网
|